首 页文档资料下载资料维修视频汽修在线平台
请登录  |  免费注册
当前位置:精通维修下载 > 文档资料 > 汽车技术 > 汽车维修 > 问界维修案例
问界M5停车后无法挂档
来源:本站整理  作者:佚名  2026-03-11 08:38:15

 故障现象:车辆正常行驶,用户停车买水后无法挂挡

诊断思路:
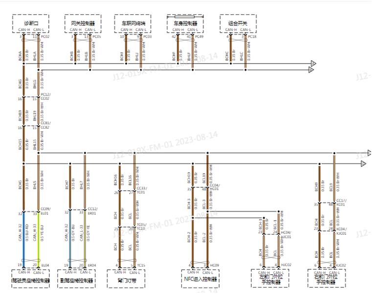
1,赶往现场后用诊断仪读取整车故障,多个模块报节点丢失
且单独进bcm模块无法进入。
2,拖车回店后,先断电消除故障码后车辆恢复正常,但没过一会诊断仪就读取到多个模块节点丢失,此时可以判断此为网络故障。
3,多个模块报故障,需要找出重点,如下
bd CAN总线关闭,我们就需要从bd CAN线上的所有模块下手
4,断电后诊断仪单独读取bd CAN上的所以模块的故障码,发现NFC-pe模块依旧无法进入,随即询问车主,说是从来不用NFC卡和手机车钥匙
拆下门板单独测量PE模块的4根线的电压分别为 13v,0v,2.7v,2.3v,都是正常值,基本可以判定是NFC-pe模块内部损坏导致。
 
5,为防止误判,我们找了个新模块试了一下,故障可以删除且不会在报,NFC-pe模块也可以正常进入,车辆恢复正常。
总结  诊断仪读取多个模块报故障码时,要从中找出对我们的维修有所帮助或者是我们需要的故障,对症下药,才能事半功倍。

关键词:

文章评论评论内容只代表网友观点,与本站立场无关!

   评论摘要(共 0 条,得分 0 分,平均 0 分)

推荐阅读

图文阅读

Copyright © 2007-2017 down.gzweix.Com. All Rights Reserved .
页面执行时间:14,011.72000 毫秒